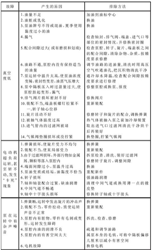
圖表式教您快速排除旋片真空泵故障
旋片真空泵的真空度下降,煙霧,噴油,油封泄漏,噪音,泵油乳化等。停機后可根據下面圖表對應故障情況一一排除。希望能夠給大家帶來幫助.
1、噪音故障:噪音主要是由于泵的排氣閥損壞或敲缸,轉子葉片之間的彈簧斷裂或收縮或彈出失效引起的。維修方法:更換排氣閥件或更換彈簧。排氣閥噪音是由泵的排氣閥損壞。維修方法:更換排氣閥件。
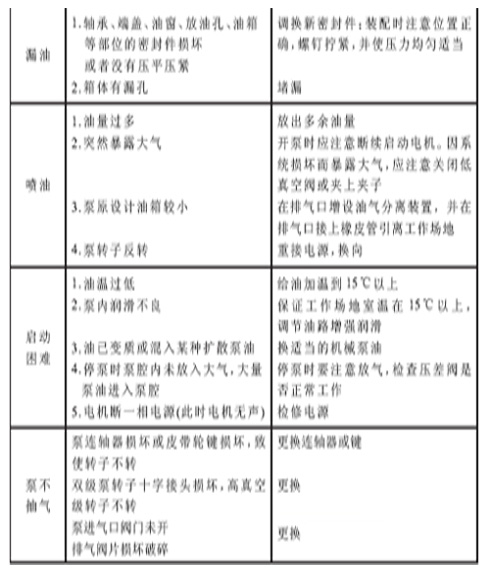
2、泄漏噴油:進氣口暴露在大氣中或進氣口外有大量泄漏。維修方法:排氣閥損壞,檢查排氣閥是否損壞,更換排氣閥。
3、冒煙故障:長時間吸煙,屬于不正常。維修方法:泵入口外部,管道,閥門和容器的檢查。泄漏檢修后,煙霧將結束。
真空度下降:
1)、泵油不一樣。不同的真空泵油牌號,油內的飽和蒸汽壓不一樣。維修方法:根據產品的型號規格更換正確的新真空泵油。
2)、泵油乳化變色,或者過臟。維修方法:更換同類型的泵油,并處理抽氣體中水蒸氣和雜質。
3)、被抽氣體溫度過高。維修方法:降低被抽氣體的溫度,或加相應的換熱器。
4)、泵內油路不通暢,沒有保持一定量的油量。維修方法:檢查油路暢通,并加泵油。
5)、間隙改大。因為長期被抽氣體內含有粉塵等,造成旋片和定子之間磨損后的間隙增大。維修方法:檢查間隙是否過大,更換新的零部件。
以上就是為您提供快速排除維修旋片真空泵故障,馬力機電有限公司是一家具有真空壓縮泵行業十五年研發,生產和銷售廠家.如您想了解更多關各類真空泵的詳細信息,歡迎來電咨詢,我們將熱忱為您提供量身訂制?真空技術方案,直至解決您所有問題解決為止,24小時服務熱線:13926800619或訪問公司官方網站m.ccbaiyiju.com.技術支持欄目查閱相關真空知識。
1、噪音故障:噪音主要是由于泵的排氣閥損壞或敲缸,轉子葉片之間的彈簧斷裂或收縮或彈出失效引起的。維修方法:更換排氣閥件或更換彈簧。排氣閥噪音是由泵的排氣閥損壞。維修方法:更換排氣閥件。
2、泄漏噴油:進氣口暴露在大氣中或進氣口外有大量泄漏。維修方法:排氣閥損壞,檢查排氣閥是否損壞,更換排氣閥。
3、冒煙故障:長時間吸煙,屬于不正常。維修方法:泵入口外部,管道,閥門和容器的檢查。泄漏檢修后,煙霧將結束。
真空度下降:
1)、泵油不一樣。不同的真空泵油牌號,油內的飽和蒸汽壓不一樣。維修方法:根據產品的型號規格更換正確的新真空泵油。
2)、泵油乳化變色,或者過臟。維修方法:更換同類型的泵油,并處理抽氣體中水蒸氣和雜質。
3)、被抽氣體溫度過高。維修方法:降低被抽氣體的溫度,或加相應的換熱器。
4)、泵內油路不通暢,沒有保持一定量的油量。維修方法:檢查油路暢通,并加泵油。
5)、間隙改大。因為長期被抽氣體內含有粉塵等,造成旋片和定子之間磨損后的間隙增大。維修方法:檢查間隙是否過大,更換新的零部件。
以上就是為您提供快速排除維修旋片真空泵故障,馬力機電有限公司是一家具有真空壓縮泵行業十五年研發,生產和銷售廠家.如您想了解更多關各類真空泵的詳細信息,歡迎來電咨詢,我們將熱忱為您提供量身訂制?真空技術方案,直至解決您所有問題解決為止,24小時服務熱線:13926800619或訪問公司官方網站m.ccbaiyiju.com.技術支持欄目查閱相關真空知識。
上一篇:維修真空泵常用的工具有哪些?
下一篇:如何正確的選用真空計?
此文關鍵詞: 圖表式教您快速排除旋片真空泵故障





